Skip to content Skip to sidebar Skip to footer

Contoh Database Network

Contoh database access, contoh database perpustakaan, contoh database, contoh database api, contoh database hotel, contoh database gudang, contoh database sekolah, contoh database karyawan, contoh database restoran, contoh database penjualan, contoh database perusahaan, contoh database pariwisata,


Contoh Database, C++, Visual Basic, Java: Database via databasejmbh.blogspot.com
Contoh Database, C++, visual basic, java: Database

Contoh Database, C++, Visual Basic, Java: Database via databasejmbh.blogspot.com
Contoh Database, C++, visual basic, java: Database

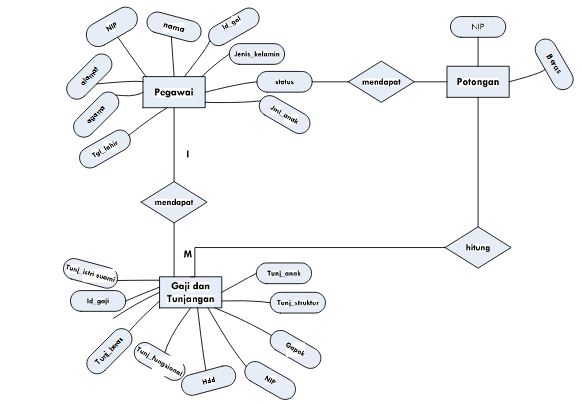
Contoh Gambar Diagram Erd Images - How To Guide And Refrence via ccuart.org
Contoh Gambar Diagram Erd Images - How To Guide And Refrence

Contoh Database Server - Toast Nuances via toastnuances.blogspot.com
Contoh Database Server - Toast Nuances

Diagram Of Network Database Model Image Collections - How via ccuart.org
Diagram Of Network Database Model Image collections - How

Contoh Makalah Entity Relationship via search.softlandmark.com
Contoh Makalah Entity Relationship

Contoh Database, C++, Visual Basic, Java: Types Of Data via databasejmbh.blogspot.com
Contoh Database, C++, visual basic, java: Types of Data

Contoh Diagram Erd Klinik Image Collections - How To Guide via ccuart.org
Contoh Diagram Erd Klinik Image collections - How To Guide

It Solutions, Ireland: July 2011 via senpai-it-solutions.blogspot.com
It Solutions, Ireland: July 2011

Contoh Diagram Jenjang Images - How To Guide And Refrence via ccuart.org
Contoh Diagram Jenjang Images - How To Guide And Refrence

Contoh Diagram Konteks Sistem Perkuliahan Choice Image via ccuart.org
Contoh Diagram Konteks Sistem Perkuliahan Choice Image

Contoh Database, C++, Visual Basic, Java: Database via databasejmbh.blogspot.com
Contoh Database, C++, visual basic, java: Database

Virtual Private Network - Wikipedia via en.wikipedia.org
Virtual private network - Wikipedia

Contoh Makalah Entity Relationship via search.softlandmark.com
Contoh Makalah Entity Relationship

Faktur Penjualan via jcsn.wordpress.com
Faktur Penjualan

Articles And White Papers - How To Install A Demilitarized via www.axigen.com
Articles and white papers - How to Install a Demilitarized

Contoh Diagram Nol Perpustakaan Gallery - How To Guide And via ccuart.org
Contoh Diagram Nol Perpustakaan Gallery - How To Guide And

Contoh Database Network - Contoh O via contoho.blogspot.com
Contoh Database Network - Contoh O

Organization – Geonetwork Opensource Developer Website via trac.osgeo.org
Organization – GeoNetwork opensource Developer website

Contoh Gambar Diagram Erd Images - How To Guide And Refrence via ccuart.org
Contoh Gambar Diagram Erd Images - How To Guide And Refrence


Random Image